市場定位:十萬噸顆粒有機肥產能,定位于服務全國性或大區域市場,滿足大型農場、農業合作社及高端經濟作物種植區對標準化、高品質肥料的需求。
核心原料:以畜禽糞便(牛、羊、豬、雞糞等)、市政污泥、沼渣、農作物秸稈為核心原料,實現廢棄物的徹底資源化。
產品矩陣(一線多產):依托本生產線強大的配方與加工能力,可靈活生產三大類高價值肥料,實現市場全覆蓋與利潤最大化:
純有機肥顆粒:符合國家標準的優質商品有機肥。
有機-無機復混肥顆粒:添加氮、磷、鉀等無機養分(總養分≤15%),實現速效與長效結合。
生物有機肥顆粒:在顆粒包膜階段添加功能菌種,具備改良土壤、抗病促生的生物功效。
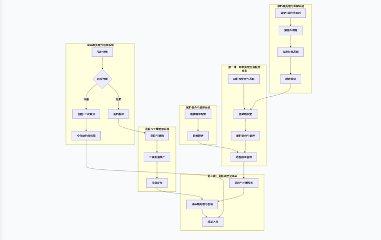
顆粒肥料生產是物理、化學與生物技術的綜合應用,工藝遠較粉肥復雜。其核心在于“精發酵、深加工、嚴造粒”,全過程可分為四大系統模塊。
為清晰展示物料從原始狀態到精品顆粒的完整轉化路徑,特梳理以下總覽流程圖:

以下為各核心系統的詳細解析:
此為保障產品安全與品質的基石。
精準預混:糞便與粉碎后的秸稈等輔料通過獨立料倉,經雙軸攪拌機科學混合,調節初始碳氮比與含水量。
深度發酵:采用全自動鏈板式翻拋機在發酵槽中進行好氧發酵。通過PLC控制,實現定時、均勻翻拋,確保物料在60-80℃高溫下充分腐熟、殺滅病原,此過程可有效降低水分。
粉體制備:腐熟料經雙級粉碎機破碎后,通過滾筒篩篩除雜質,得到均勻的粉狀基礎有機肥,可直接包裝為粉肥,或進入造粒工序。
這是實現產品多元化的“配方重心”。
電腦配料:基礎粉肥與膨潤土(粘合劑)、腐殖酸以及氮、磷、鉀等無機養分,通過多倉電腦配料秤進行高精度計量與配比。
超細混合:配好的物料經雙軸攪拌機強力混合均勻后,由立式粉碎機進行超微粉碎,確保所有物料細度達到0.7mm以下,這是后續形成均勻、堅實顆粒的關鍵前提。
此為顆粒成型的核心物理加工環節。
成型與拋光:微粉物料在造粒機(圓盤或滾筒)中,通過添加少量水分團聚成粒,隨后進入拋圓整形機,使顆粒表面光滑、形狀規整。
低溫干燥:濕顆粒進入兩級串聯的烘干機,采用“低溫大風量”工藝(進口高溫,出口溫度嚴格≤65℃),逐步將顆粒水分從約30%降至20%,有效保護肥料中的有機質和活性物質。
冷卻定型:烘干后的熱顆粒在回轉冷卻機中與大量冷風充分接觸,迅速降溫。此過程不僅便于儲存,更能冷凝表面水分,顯著提升顆粒強度與硬度,最終將成品水分穩定在15%左右。
這是保障商品外觀與質量均一性的“最后把關”。
精細篩分與返料循環:冷卻后顆粒經滾筒篩分機分級,符合規格的顆粒(通常為2-4mm)進入下一工序,過大或過細的顆粒則被自動分選、粉碎后返回造粒機重新造粒,形成閉路循環,實現原料“零浪費”。
包膜與二次篩分(可選):合格顆粒可進入包膜機,噴涂功能菌液生產生物有機肥,或進行防結塊處理。之后進行二次篩分,確保粒度高度均一,提升商品形象。
智能包裝:成品顆粒由全自動包裝碼垛生產線完成精準計量、套袋、封口與碼垛,全過程無人化,極大提升終端效率。
十萬噸顆粒生產線是重型、復雜、連續化作業的裝備集成。其設備投入與復雜性遠高于同等規模的粉肥生產線。
| 系統模塊 | 序號 | 設備名稱 | 規格型號/核心要求 | 數量(臺/套) | 關鍵作用與選型要點 |
|---|---|---|---|---|---|
| 發酵預處理系統 | 1-5 | 料倉、攪拌機、翻拋機、粉碎機等 | 同十萬噸粉劑線標準,確保提供優質粉狀基礎料。 | 1套 | 品質源頭。為造粒提供穩定、腐熟完全的原料。 |
| 配料混合系統 | 6 | 電腦配料機 | 五倉,全自動觸摸屏控制。 | 1套 | 配方執行核心。精度決定產品養分含量穩定性。 |
| 7 | 雙軸攪拌機 | RSJ-160,高錳耐磨螺旋。 | 1臺 | 混合均勻度保障。 | |
| 8 | 立式粉碎機 | RLF850型,出料細度0.7mm。 | 1臺 | 造粒前關鍵設備。細度直接影響成粒率與顆粒強度。 | |
| 造粒干燥系統 | 9 | 造粒機 | RZ-2*9,內襯耐磨橡膠。 | 1臺 | 顆粒成型核心。決定初始粒形與粒徑分布。 |
| 10, 11 | 烘干機 | RG-2.4*24m, RQ-22*22m,兩級串聯。 | 2臺 | 低溫脫水核心。重型結構,耐高溫風機,溫控精確。 | |
| 12 | 冷卻機 | RL2.2*22m,配大風量風機。 | 1臺 | 顆粒定型設備。快速降溫增硬,決定成品物理強度。 | |
| 成品處理系統 | 13 | 篩分機 | RS1.8x7,不銹鋼篩網。 | 2臺 | 顆粒分級把關。實現成品與返料的高效分離。 |
| 14 | 包膜機 | RM-1.5*6m。 | 1臺(可選) | 產品增值設備。用于生產生物肥或防結塊處理。 | |
| 15 | 全自動包裝碼垛線 | RZ-5型,含高位碼垛。 | 1套 | 終端效率體現。高速、精準,節省大量人工。 | |
| 輔助與環保 | 16 | 皮帶輸送機 | RP800型,總長超180米。 | 1批 | 產線動脈。連貫所有工序。 |
| 17 | 除塵系統 | 旋風+迷宮+水幕三級除塵。 | 1套 | 環保必備。確保尾氣排放達標,保護環境。 |
選型警示:顆粒生產線中的烘干機、冷卻機、造粒機屬于大型回轉設備,其主材厚度、鑄件強度、軸承配置直接決定設備壽命與運行穩定性。務必明確采用重型鑄鋼件(滾圈、齒輪等)及耐高溫風機。電機、減速機須為國標產品,并提供關鍵設備非人為損壞質保。
顆粒生產線因增加了造粒、干燥、冷卻、包膜、復雜篩分等眾多環節,設備投資額大幅上升。
設備總投資:核心生產線設備(不含發酵部分)投資約 400-600萬元。包含完整發酵及預處理系統的整線投資約 700-1000萬元。
土建與配套設施:需要更大的廠房(涵蓋發酵槽、生產車間、成品庫)、更復雜的能源(天然氣或蒸汽供熱)及環保設施,投資約 300-500萬元。
總投資規模:一個裝備精良的十萬噸級顆粒有機肥項目,總投資通常在 1000-1500萬元 或以上,屬于重資產投資項目。
生產成本:由于工序復雜、能耗較高,顆粒肥綜合成本約 500-700元/噸。
銷售價格:商品顆粒有機肥(尤其是有機無機復混肥、生物有機肥)附加值高,市場售價通常在 800-1200元/噸,甚至更高。
利潤與回報:年產值可達 8000萬-1.2億元,毛利潤空間顯著。雖然投資較大,但高品質顆粒肥利潤率高、市場競爭力強,靜態投資回收期預計為4-6年。同樣可積極申請各類環保與資源化政策補貼。
成功關鍵:
工藝精通:干燥溫度、物料細度、返料比等工藝參數需精細調控,需要專業的生產技術團隊。
質量管理:建立從原料、半成品到成品的全程檢測體系,確保產品符合國家標準。
品牌與渠道:高價值產品需匹配強有力的品牌建設和銷售網絡。
主要風險:
技術風險:工藝控制不當易導致成粒率低、顆粒強度差、烘干結塊等問題。
市場風險:需直面與傳統化肥及其他品牌有機肥的競爭。
資金風險:投資額度大,對資金鏈要求高。
深耕預制混凝土行業十余載,形成成熟制造與服務體系
實力雄厚 · 設備優良 · 質量保證 · 用戶至上 · 合作共贏
友情鏈接:
版權所有 新鄉市瑞特機械有限公司 備案號:豫ICP備10026059號-2
13523220009
掃一掃 關注我們
掃一掃 官方抖音